
《绿色金融支持项目目录(2025年版)》配资栈
系列解读(五):
能源绿色低碳转型
近日,人民银行、金融监管总局、证监会联合印发《绿色金融支持项目目录(2025年版)》(以下简称《绿金目录(2025年版)》或“目录”),首次实现了绿色金融产品标准的统一。为更好理解目录的内容亮点与主要变化,本系列文章将分期详细解读各领域目录调整的主要内容与各行业发展趋势,以期更好地为目录的理解与使用提供一定帮助。
《绿金目录(2025年版)》在内容上包含一级分类9个、二级分类38个,三级分类271个,本期主要解读“能源绿色低碳转型”部分,包括新能源与清洁能源装备制造、清洁能源设施建设和运营、能源系统安全高效运行3个二级目录,和26个三级目录。
01
新能源与清洁能源装备制造
(1)目录调整主要内容
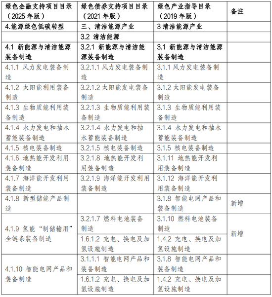
本部分“新能源与清洁能源装备制造”进行了系统性调整,在《绿债目录(2021年版)》与《绿产目录(2019年版)》的基础上,新增了“4.1.8 新型储能产品制造”和“4.1.9氢能‘制储输用’全链条装备制造”两个条目,突出了全链条发展的思路;同时对原有条目进行了内容的调整,通过整合关联领域、细化新兴方向,使分类体系更契合行业发展实际需求。
表1 “新能源与清洁能源装备制造”目录分类对比
(2)主要变化类别
新增条目“4.1.8新型储能产品制造”在新能源储能装备纳入智能电网大类进行统一描述的基础上,将其独立扩充为压缩空气、重力势能、飞轮动能等新型储能技术,同时明确涵盖配套设备及零部件制造,体现了我国储能技术快速发展及其在能源系统中的重要性提升,独立分类有助于更精准地反映行业技术多样性,配套设备的纳入则强化了产业链协同要求,体现从单一产品制造向系统化解决方案的转变。“4.1.9氢能‘制储输用’全链条装备制造”系统性地涵盖了氢能全产业链的关键装备制造领域,包含水电解制氢设备、氢气提纯与液化设备、储氢压力容器及运输装备、氢能应用装备以及工业用氢设备等,强调各环节核心设备的制造要求,体现了对氢能产业链装备制造体系化、标准化的发展导向。
在具体内容的调整上,统一补充了制造企业直接销售相应设备、产品的活动的条款。在“4.1.1 风力发电装备制造”部分提升了标准,对于发电机及发电机组制造活动中陆上风力发电机整机、海上风力发电机整机的装备要求从3兆瓦提升至5兆瓦。“4.1.2 太阳能利用装备制造”中删除了“光伏电池生产需达到《光伏电池行业清洁生产评价指标体系》Ⅰ级水平(国际清洁生产领先水平)”的要求。“4.1.5 核电装备制造”部分新增铀矿开采筛分设备、核电站数字化控制系统等细分领域,按产业环节系统进行归类。“4.1.10 智能电网产品和装备制造”将综合性描述拆分为变压器、电容器、配电开关等具体设备制造类别,剥离抽水蓄能和新能源储能装备,新能源储能装备部分新增至“4.1.8新型储能产品制造”,按产品类型系统划分,反映智能电网装备制造向模块化、专业化发展的产业趋势。
(3)行业发展趋势
在全球能源结构加速转型和“双碳”战略深入实施的双重驱动下,新能源与清洁能源装备制造业迎来前所未有的发展机遇。风电、光伏、氢能等细分领域正经历着从技术突破到产业升级的深刻变革,装备制造呈现大型化、智能化、多元化发展趋势,为构建清洁低碳、安全高效的现代能源体系提供关键支撑,推动全球能源体系向绿色低碳方向加速转型。
风力发电装备制造正朝着大型化、智能化、高可靠性方向发展。陆上风电主流机型已升级至5MW以上配资栈,海上风电则向10MW+大容量机组迈进,以适应深远海开发需求。关键零部件如风电变桨系统、偏航系统、变流器等持续优化,提升发电效率并降低运维成本。高原型、低温型及低风速风机技术不断突破,推动风电在复杂环境下的应用。
光伏设备制造聚焦高效电池技术,TOPCon、HJT、钙钛矿等新型电池加速产业化,组件功率持续提升。光伏制造向智能化、低碳化转型,减少对传统规范条件的依赖,更注重全生命周期环保性能。光热发电设备向模块化、集成化发展,提高聚光效率和储热能力。太阳能控制设备与储能系统深度结合,推动光储一体化应用。
生物质能装备向多元化、高效化发展,涵盖原料收集、预处理、转化及终端应用全链条。秸秆收集处理机械、生物质粉碎设备智能化升级,提高原料利用率。生物质锅炉、固体成型燃料生产设备向低排放、高热效方向优化。生物质热解气化、制氢及生物燃料乙醇装备技术成熟度提升,推动农林废弃物高值化利用。
水电装备向高水头、大容量方向发展,百万千瓦级水轮机组成为主流。抽水蓄能机组技术迭代加速,变速机组和海水抽水蓄能技术提升电网调峰能力。水轮机及配套设备制造注重材料轻量化与抗腐蚀性能,延长使用寿命。抽水蓄能电站建设提速,带动核心装备国产化率提升。
核电装备向第四代技术迈进,快中子堆、高温气冷堆等先进堆型加速商业化。核级泵阀、锆合金包壳管等关键部件国产化率提高,保障供应链安全。铀矿开采设备智能化升级,提升资源利用率。核辐射监测与数字化控制系统强化安全防护能力。核电设备制造商拓展退役处理与放射性废物处置装备市场,完善全产业链布局。
地热装备向中深层地热开发延伸,高温热泵与地热发电机组效率提升。地热防腐防垢技术优化,延长设备运行周期。地热干燥与热水供应系统向模块化发展,适应多元化应用场景。地源热泵与建筑供暖制冷系统结合,推动区域能源利用。
海洋能装备聚焦潮汐能、波浪能、温差能等技术突破,鹰式波浪能装置、垂直轴潮流能水轮机等新型转换设备进入示范阶段。海上施工装备如海缆敷设、桩基安装技术提升,降低海洋能项目工程难度。模块化设计加速海洋能装备商业化。
储能技术多元化发展,锂离子电池、钠离子电池、液流电池等并行推进,满足不同应用场景需求。超级电容与飞轮储能填补短时高功率缺口,压缩空气与重力储能探索长时储能方案。储能系统集成向智能化发展,BMS与PCS技术优化提升安全性与循环寿命。
氢能装备覆盖电解槽、储氢瓶、输氢管道等全环节,碱性电解槽与PEM电解槽并行发展。高压气态储氢与液态储氢技术成熟,液氢运输船等新型装备填补远距离输送空白。燃料电池汽车与氢燃料发动机推动交通领域脱碳,加氢站设备国产化率提升。钢铁、化工等工业领域氢能应用加速,带动冶金专用设备与化工制氢装备需求增长。
智能电网装备向特高压、柔性输电方向升级,智能变压器与电力电子器件提升电网稳定性。新能源并网需求推动虚拟电厂与微电网技术发展,充换电设备与分布式能源管理系统深度融合。
新能源与清洁能源装备制造整体呈现技术高端化、应用场景多元化、产业链协同化趋势。各细分领域在政策与市场驱动下加速创新,推动全球能源结构向低碳化转型。
02
清洁能源设施建设和运营以及能源系统安全高效运行
(1)目录调整主要内容
“清洁能源设施建设和运营”这一分类在整体框架上与《绿债目录(2021年版)》和《绿产目录(2019年版)》保持了一致性,但在具体内容上进行了优化调整。与《绿产目录(2019年版)》相比,减少了煤层气(煤矿瓦斯)抽采利用设施建设和运营这一条目,体现了对清洁能源定义的进一步规范化和严格化。
“能源系统安全高效运行”部分内容与《绿债目录(2021年版)》以及《绿产目录(2019年版)》相比,减少了关于天然气输送储运调峰设施建设和运营以及燃煤发电机组调峰灵活性改造工程和运营的相关内容,将二氧化碳捕集、利用与封存工程建设和运营部分内容调整至“1.5.1 二氧化碳捕集利用与封存”部分。同时新增了关于小型水电站更新改造和新型电力负荷管理系统建设和运营相关条目,体现了对生态环保和电力系统智能化的更高要求。这一调整反映出政策导向正从传统能源调峰向清洁能源消纳和系统智能化转型,更加聚焦新型电力系统建设需求。
表2 “清洁能源设施建设和运营”和“能源系统安全高效运行”目录分类对比
(2)主要变化类别
《绿金目录(2025年版)》在“清洁能源设施建设和运营”和“能源系统安全高效运行”部分的调整主要为条目内容的新增。新增条目“4.3.4小型水电站更新改造”聚焦小型水电站安全性能效提升和生态修复相关更新改造活动,“4.3.6新型电力负荷管理系统建设和运营”重点支持电力供应和架线及设备工程建筑相关的新型电力负荷管理系统的运营、建设活动,体现了政策导向从规模扩张转向存量优化,更加注重生态保护与智能化转型,通过数字化手段提升系统调节能力,适应可再生能源大规模并网需求,反映了绿色金融支持范围向精准化、专业化发展的趋势。
在具体内容的调整上,“4.2.2太阳能利用设施建设和运营”部分与《绿产目录(2019年版)》相比删减了太阳能光伏发电站、太阳能高温热发电站需满足的限定条件;“4.2.4大型水力发电设施建设和运营”部分对水力发电设施要求进行调整,水力发电设施需列入《“十四五”现代能源体系规划》《“十四五”可再生能源发展规划》内的大型水电基地的运营活动,包括上述水电基地优化升级技术改造活动;“4.2.5核电站及核能综合利用设施建设和运营”部分将单一的核电项目扩大至包括核力发电、热力生产和供应、核电工程施工、工矿工程建筑以及其他房屋建筑业在内的多种类型的核能利用;在“4.2.8氢能基础设施建设和运营”部分增加了绿氢制造和使用、生物质LNG和合成LNG等清洁燃料制造设施建设运营活动以及氢能生产和利用设施厂房及其他建筑物建设活动,以上调整体现了政策推动能源体系向清洁低碳、安全高效转型的最新形势。
(3)行业发展趋势
在全球能源转型和“双碳”战略推动下,我国清洁能源发展进入新阶段。根据《“十四五”现代能源体系规划》,能源结构正加速向清洁低碳方向转型,各类清洁能源设施建设和能源系统优化工程全面推进,形成多元化、智能化的发展格局。
在清洁能源设施建设和运营中,陆上风电通过低风速技术突破持续扩大开发范围,海上风电漂浮式技术取得重要突破,运维体系加速向数字化平台转型。太阳能利用方面,光伏发电技术持续迭代升级,分布式光伏与建筑一体化应用快速普及,光热发电在电力调峰领域展现出独特优势。生物质能利用向高效清洁方向发展,农林废弃物发电规模稳步扩大,生物质成型燃料在北方地区清洁供暖中发挥重要作用,非粮生物质液体燃料技术突破为交通领域低碳转型提供新选择。大型水电开发聚焦重点流域,在推进金沙江、雅砻江等流域开发的同时,强化现有电站智能化改造和生态流量管理。核能利用呈现多元化趋势,小型模块化反应堆技术研发持续推进,核能供热示范项目陆续落地,高温气冷堆制氢技术进入工程验证阶段。地热能开发向中深层拓展,地源热泵在建筑节能领域应用广泛,区域供暖系统建设步伐加快。海洋能开发仍以技术验证为主,为未来商业化应用积累经验。氢能基础设施建设全面提速,电解水制氢技术路线多元化发展,加氢站网络初具规模,交通和化工领域示范应用逐步展开。热泵技术创新应用成效显著,各类热泵在工农业领域节能改造中作用突出。
能源系统安全高效运行水平持续提升。电力系统转型深入推进,风光水火储多能互补系统加快建设,分布式能源与微电网融合程度不断加深,终端一体化供能模式在工业园区等场景推广应用。新型储能技术路线多元化发展,除主流电化学储能外,压缩空气等新技术示范项目稳步实施,储能系统在电网调峰和新能源配套中的关键作用日益凸显。抽水蓄能作为成熟储能技术,建设规模持续扩大,智能化运行水平不断提升,生态友好型设计理念得到贯彻。小型水电站更新改造聚焦安全与生态双提升,通过智能化监控系统普及和生态流量设施建设,实现效率提升与环境改善的协同推进。智能电网建设深度融合新一代信息技术,分布式能源管理能力显著增强,电网智能化水平持续提高,有力促进清洁能源消纳。负荷管理系统功能不断完善,虚拟电厂等新技术快速发展,需求响应机制逐步健全,负荷预测和调控精度不断提高。分布式能源工程应用范围持续扩大,可再生能源分布式发电与地热能供暖制冷系统紧密结合,在工商业领域取得显著应用成效。
清洁能源设施建设运营和能源系统优化正全力推进我国能源绿色低碳转型。技术创新将持续驱动各类清洁能源效率提升和成本下降,智能化和数字化将深刻改变能源系统运行方式。随着政策体系不断完善和市场机制逐步健全,清洁能源产业将迎来更高质量发展,为如期实现碳达峰碳中和目标提供坚实支撑。
新浪财经ESG评级中心简介
新浪财经ESG评级中心是业内首个中文ESG专业资讯和评级聚合平台,致力于宣传和推广可持续发展,责任投资,与ESG(环境、社会和公司治理)价值理念,传播ESG的企业实践行动和榜样力量,推动中国ESG事业的发展,促进中国ESG评估标准的建立和企业评级的提升。
依托ESG评级中心,新浪财经发布多只ESG创新指数,为关注企业ESG表现的投资者提供更多选择。同时,新浪财经成立中国ESG领导者组织论坛,携手中国ESG领导企业和合作伙伴,通过环境、社会和公司治理理念,推动建立适合中国时代特征的ESG评价标准体系,促进中国资产管理行业ESG投资发展。
                海量资讯、精准解读,尽在新浪财经APP
            
            
            
			
			
责任编辑:何俊熹 配资栈
贵丰配资提示:文章来自网络,不代表本站观点。